365英国上市(集团)有限公司-Official website
设为首页
|
加入收藏
English
关于我们
英国365集团公司简介
现任领导
组织机构
新闻中心
公司新闻
通知公告
团队队伍
教职工名录
博硕导师
专家学者
科学研究
科研动态
科研机构
旗下产业
专业介绍
教学动态
审核评估专栏
培养方案
管理规定
课程资源
研究生教育
学位点介绍
管理规定
培养方案
党建管理
党员活动
规章制度
理论学习
学习贯彻党的二十届三中全会精神专栏
员工事务
团学联青
管理规定
人才引进
下载中心
新闻中心
公司新闻
通知公告
通知公告
当前位置:
首页
>
新闻中心
>
通知公告
> 正文
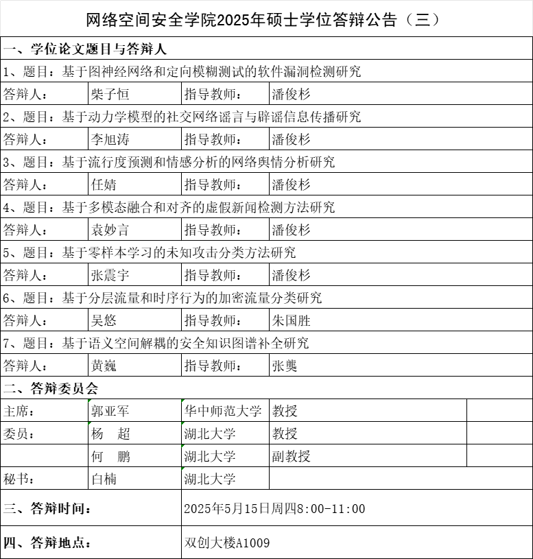
英国365集团公司2025年硕士学位答辩公告(三)
发布日期:2025-05-13 作者: 来源: 院研究生管理办公室 点击:
上一条:
英国365集团公司2025年硕士学位答辩公告(四)
下一条:
英国365集团公司2025年硕士学位答辩公告(二)
相关链接:
英国365集团公司
党的二十大专题
网信办
理论学习
公司审核评估专栏
学习贯彻党的二十届三中全会精…